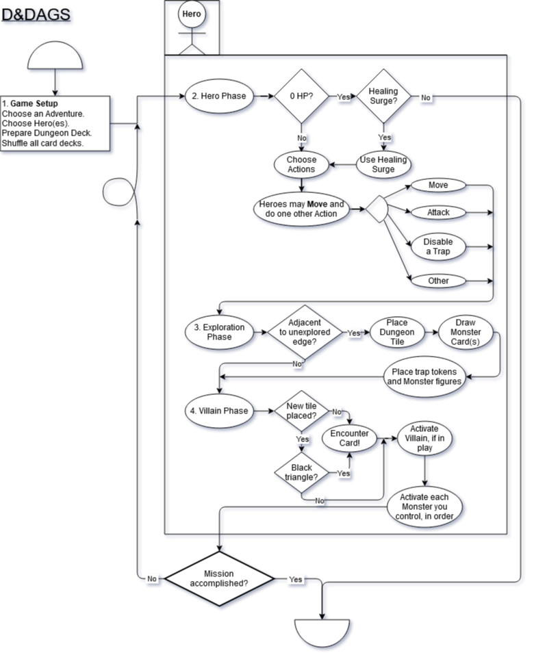
Have you used AGML for your game? Send me your model and I'll include it here Bears on Bikes Marc Gurwitz Zoo Crew Marc Gurwitz D&D Adventure Game Systems Overview Alan Stewart D&D Adventure Game Systems Detail Alan Stewart Scuttle! Peter C. Hayward